收藏我们
首页
协会简介
商业要闻
商联活动
政策法规
会员之窗
友情链接
联系我们
商业要闻
要闻传递
媒体报道
通知公告
您现在的位置:
首页
>
商业要闻
>
要闻传递
要闻传递
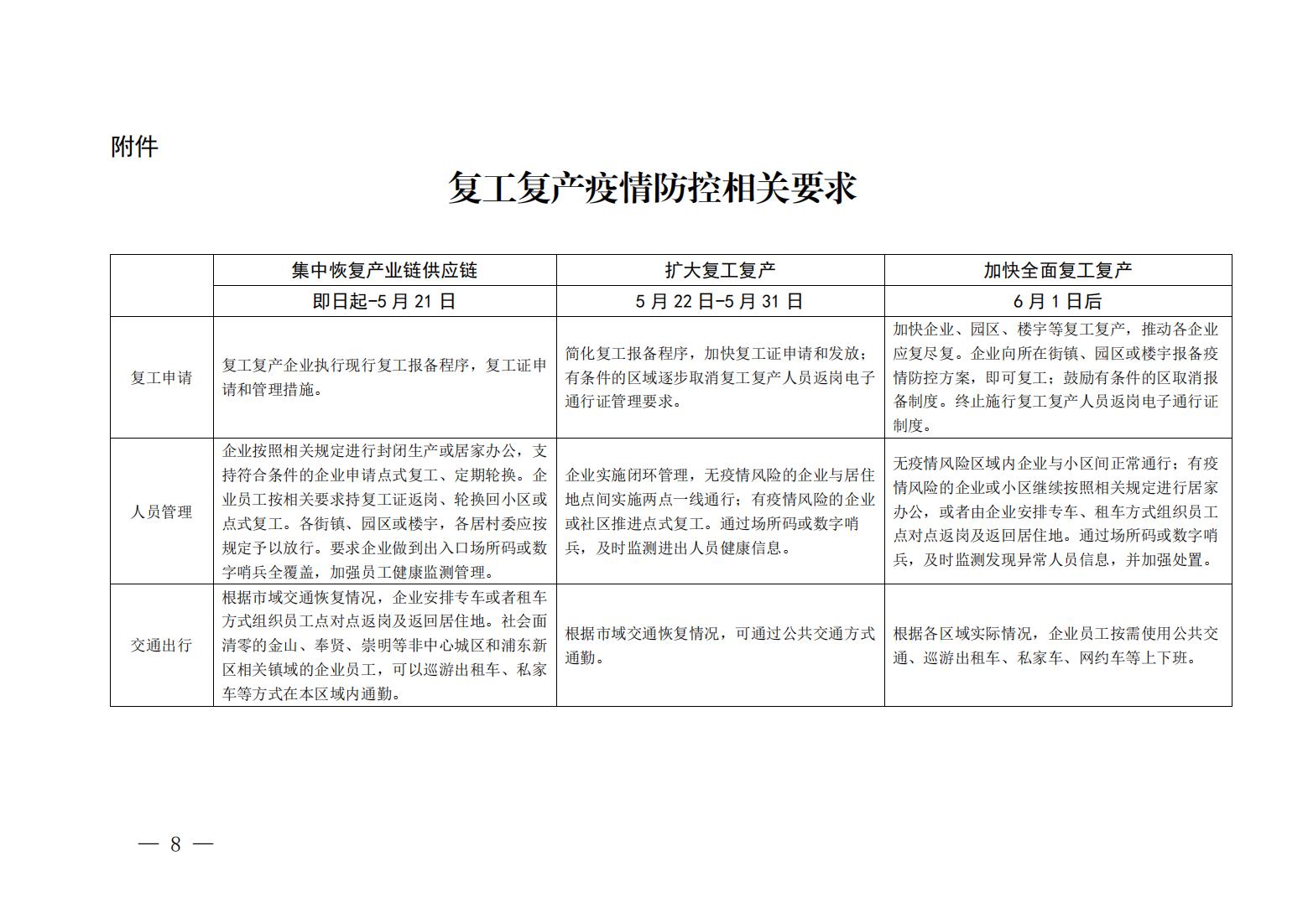
关于印发《关于我市持续巩固疫情防控成果有序复工复产的实施方案》的通知
来源作者:本站 发布时间:2022-05-23 17:20:16
网站建设: 上海企业港
版权所有© 2011上海市虹口商业联合会
沪ICP备17004385号-1